Introduction
Image scraping has become an essential technique in today’s digital landscape, enabling businesses and content creators to extract visual data with remarkable efficiency. In 2025, this guide will walk you through the step-by-step process of scraping images from websites, showcasing the vital tools and strategies that can significantly enhance market research, boost content creation, and support machine learning initiatives.
As the demand for visual data continues to rise, so do the challenges tied to ethical practices and technical obstacles. How can you navigate these complexities while maximizing the advantages of image scraping? This guide not only addresses these pressing questions but also equips you with actionable insights to thrive in this evolving field.
Understand Image Scraping Basics
Image scraping represents a powerful tool for automated extraction of images from websites 2025 through scripts or specialized tools. This practice serves multiple purposes, including:
- Market Research: By collecting visual data, businesses can analyze competitors' offerings and market trends. With Websets' AI-driven search solutions, sales teams can pinpoint notable companies, discover relevant articles, and gather insights into tech stacks, significantly enhancing their market research capabilities.
- Content Creation: Visuals sourced for blogs, articles, or social media posts not only enhance visual appeal but also boost engagement, making content more compelling.
- Machine Learning: Compiling diverse datasets for training AI models is crucial, as these models require extensive visual collections to function effectively.
As the landscape of content extraction evolves, understanding the legal and ethical implications becomes paramount. It's essential to ensure that the visuals collected are publicly accessible and that copyright regulations, along with the website's terms of service, are respected. In 2025, the ability to scrape images from websites 2025 will have a profound impact on content production. Studies indicate that over 60% of marketers leverage visual material to enhance engagement, underscoring the importance of ethical practices in this domain. Major online retail platforms and digital marketing firms are already employing visual data extraction to refine their strategies while navigating the complexities of copyright and ethical considerations.

Gather Required Tools and Technologies
To effectively scrape images from websites in 2025, you need the right tools at your disposal.
- Web Scraping Software: Opt for popular choices like BeautifulSoup, Scrapy, or Selenium. These tools automate the data extraction process, making it efficient and reliable.
- Programming Language: Python stands out as the top recommendation, thanks to its extensive libraries tailored for web extraction.
- Browser Extensions: For those who may not code, tools like Web Scraper or Data Miner simplify the scraping process significantly.
- Picture Downloader: Consider software that can batch download visuals from URLs, such as JDownloader.
Having a basic understanding of how to use these tools is crucial. This knowledge will significantly enhance your scraping capabilities, allowing you to navigate challenges with confidence.

Execute the Image Scraping Process
To effectively scrape images from a website, follow these essential steps:
-
Identify the Target Website: Start by selecting the site from which you wish to extract images. This initial choice sets the stage for your scraping journey.
-
Inspect the Page: Right-click on the webpage and choose 'Inspect' to delve into the HTML structure. Here, you'll locate the image tags, typically represented as
<img>. Understanding this structure is crucial for the next steps. -
Write the Scraping Script: With Python and BeautifulSoup, craft a script that retrieves the HTML content and extracts image URLs. Here’s a straightforward example:
import requests from bs4 import BeautifulSoup url = 'https://example.com' response = requests.get(url) soup = BeautifulSoup(response.text, 'html.parser') images = soup.find_all('img') for img in images: print(img['src'])
This script not only showcases your coding skills but also efficiently gathers the data you need.
-
Download Pictures: Utilize the URLs you've obtained to download the images. The
requestslibrary is your ally here, allowing you to save these files locally with ease. -
Organize Your Files: Finally, establish a systematic folder structure to store the downloaded images. This organization will facilitate easy access in the future, ensuring that your hard work pays off.
By following these steps, you’ll not only enhance your technical skills but also streamline your workflow, allowing you to scrape images from websites 2025 with ease.

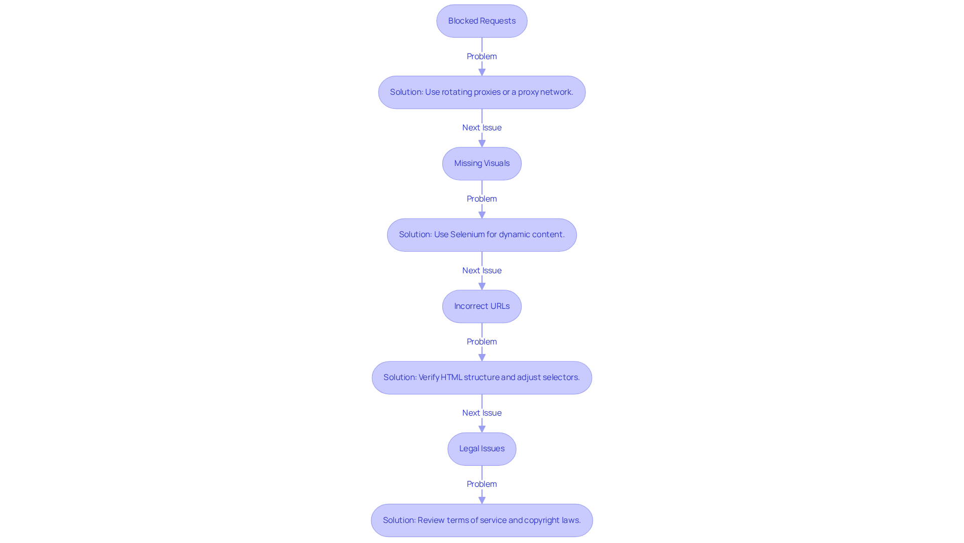
Troubleshoot Common Image Scraping Issues
When it comes to scraping images, several common challenges can arise that you need to be aware of:
-
Blocked Requests: Websites often implement measures to block scraping activities, which can lead to your IP being banned. To mitigate this risk, consider utilizing rotating proxies or a proxy network. This approach distributes requests across multiple IP addresses, significantly reducing the likelihood of detection. As Kevin Sahin, co-founder of ScrapingBee, aptly puts it, "Modern websites are fortresses designed to keep unwanted web crawlers out."
-
Missing Visuals: Have you ever encountered visuals that just won’t download? This often happens when images are dynamically loaded via JavaScript. In such cases, tools like Selenium can be invaluable. They automate browser actions, allowing you to capture visuals that aren’t easily accessible in the initial HTML response. With AI evolving, scrapers are becoming more adaptive, enhancing your ability to navigate dynamic sites and boosting your scraping efficiency.
-
Incorrect URLs: It’s crucial to ensure that your script accurately extracts picture URLs. This requires a thorough examination of the HTML structure of the target site. Don’t hesitate to adjust your selectors to ensure you’re targeting the correct elements.
-
Legal Issues: Before you extract visuals from a website, it’s vital to verify that you have the necessary authorization. Always review the site’s terms of service and stay informed about copyright laws to avoid potential legal repercussions. Adhering to regional laws is essential, especially for large-scale web data extraction operations.
By understanding these challenges and implementing the suggested solutions, you can significantly enhance your image scraping efficiency and effectiveness.

Conclusion
Image scraping in 2025 marks a pivotal leap in the automated extraction of visual content from websites. This guide has unveiled the diverse applications of image scraping, from enhancing market research to bolstering content creation and machine learning initiatives. Ethical practices and adherence to copyright laws are paramount, ensuring that the advantages of image scraping are harnessed responsibly.
Key insights throughout this article underscore the importance of grasping the tools and technologies vital for effective image scraping, including popular software options and programming languages like Python. The outlined step-by-step process serves as a clear roadmap for executing image scraping successfully, while troubleshooting common issues equips users to tackle potential challenges.
As the digital landscape evolves, the ability to scrape images will be instrumental in shaping content strategies and boosting engagement. By embracing these techniques and remaining vigilant about legal considerations, individuals and businesses can harness the power of visual data. The future of image scraping is promising, and those who adapt and innovate will undoubtedly lead the way in this dynamic field.