Introduction
Building effective prospecting agents using APIs can truly revolutionize the sales process. Yet, many organizations find themselves struggling to harness this potential. By integrating diverse data sources, these automated systems not only streamline lead generation but also significantly enhance engagement and conversion rates.
However, a pressing question remains: how can sales teams effectively implement and optimize these technologies to maximize their impact? This guide outlines five straightforward steps to master the art of building prospecting agents with APIs. By following these steps, you can pave the way for improved sales outcomes and greater efficiency.
Understand the Basics of Prospecting Agents and APIs
Prospecting tools are automated systems designed to identify and connect with potential opportunities, significantly enhancing the selling process. APIs, or Application Programming Interfaces, serve as crucial connectors that allow different software applications to communicate seamlessly. In prospecting, building prospecting agents with APIs allows for the integration of diverse data sources, boosting their functionality and effectiveness. This integration is essential, enabling sales teams to access real-time insights and automate prospect capture, which can lead to a remarkable 77% increase in generation ROI.
The importance of building prospecting agents with APIs in the process of prospect generation is immense. They eliminate manual data entry, reduce errors, and ensure consistent data across systems. By automating processes and personalizing user interactions, APIs enhance engagement and increase conversion likelihood. For instance, companies leveraging APIs for customization have reported a 30% rise in scheduled meetings, illustrating the tangible benefits of incorporating these technologies into marketing strategies.
To effectively execute APIs in prospect generation, it's vital to link various platforms, such as CRMs and email marketing tools, creating a cohesive workflow. This integration allows marketing teams to respond quickly to high-quality prospects based on real-time scoring, focusing their efforts on the top 20% of candidates that yield 80% of results. As Gaurav Bhattacharya, CEO of Jeeva AI, aptly puts it, 'AI improves human ability - it manages repetitive tasks so representatives can concentrate on relationship development and intricate negotiations.'
The impact of APIs on prospect generation efficiency is profound. By automating prospect scoring and instantly enhancing prospect information, building prospecting agents with APIs empowers sales teams to effectively prioritize follow-up efforts. This capability not only improves lead qualification but also nurtures stronger relationships with potential clients, ultimately driving better sales outcomes.

Gather Required Tools and Set Up Your Environment
To be successful in building prospecting agents with APIs, you must gather essential tools and establish a robust development environment. Start with a reliable code editor like Visual Studio Code, renowned for its versatility and extensive plugin support. Select a programming language that meets your needs; Python and JavaScript are popular choices due to their simplicity and strong community backing.
Next, ensure access to relevant APIs, such as LinkedIn or Clearbit, which are essential for building prospecting agents with APIs that provide valuable information for your outreach efforts. Consider building prospecting agents with APIs to integrate Websets' AI-powered sales intelligence search and elevate your lead generation capabilities. This platform allows you to discover companies and individuals that meet hyper-specific criteria, enhancing your search with detailed information like emails, company details, and positions.
Setting up a local development environment is crucial. Install necessary libraries and frameworks that align with your chosen programming language to facilitate smooth development. Incorporate a version control system like Git to manage your code effectively, enabling easy collaboration and tracking of changes. This preparation not only simplifies your development process but also helps you avoid common pitfalls, ensuring a more efficient workflow as you create potential client connections.

Design and Build Your Prospecting Agent Using APIs
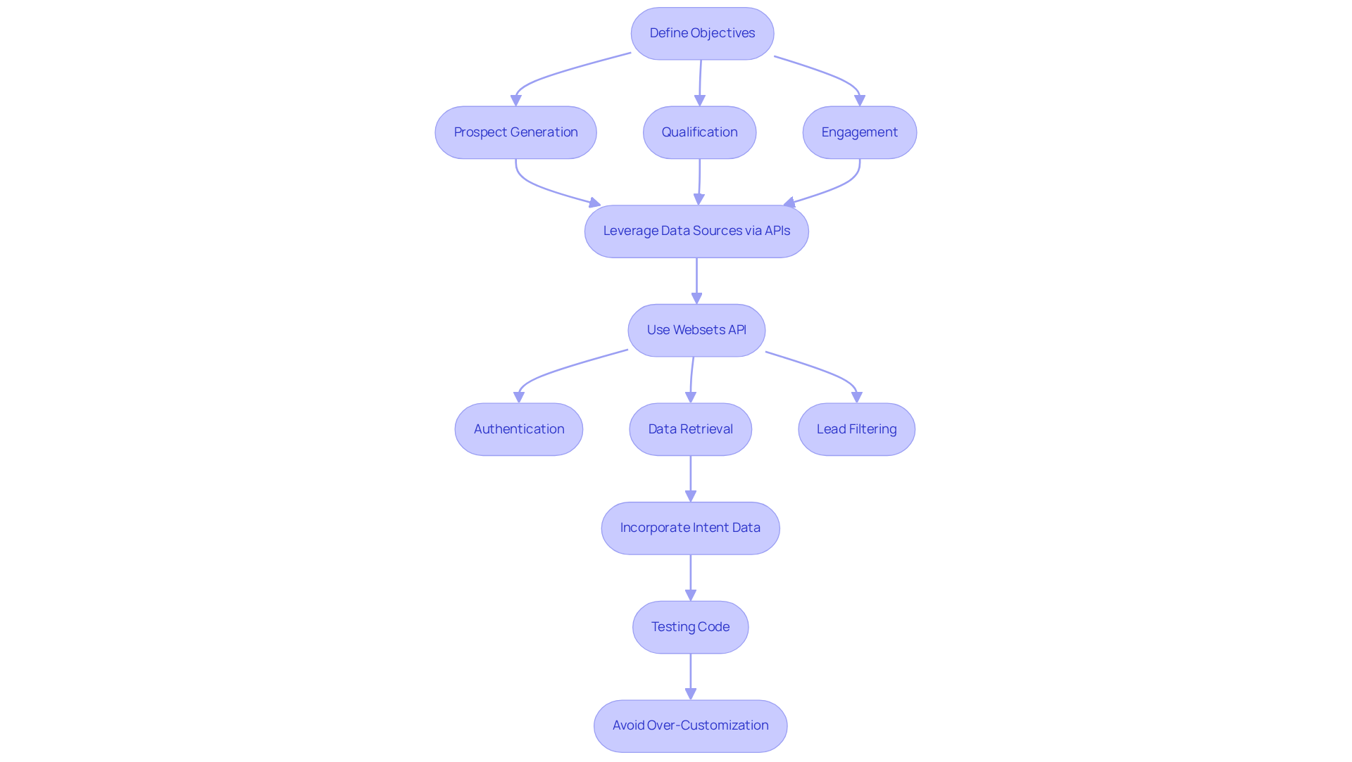
Clearly defining the objectives for your prospecting representative is crucial. Identify the specific tasks it should execute - be it prospect generation, qualification, or engagement. By incorporating AI-driven personalization, you can significantly enhance engagement and conversion rates.
Next, outline how you will leverage data sources through APIs for building prospecting agents, with a particular focus on Websets' advanced AI-powered search engine. This tool allows for fast and accurate web information retrieval using neural and keyword ranking capabilities. For instance, when utilizing the Websets API, establish a clear method for authenticating and retrieving data effectively. Here’s a simple code snippet to get you started:
import requests
url = 'https://api.websets.com/search'
headers = {'Authorization': 'Bearer YOUR_API_KEY'}
params = {'query': 'target industry', 'location': 'desired location'}
response = requests.get(url, headers=headers, params=params)
if response.status_code == 200:
data = response.json()
# Process your data here
else:
print('Error:', response.status_code)
Implement features that allow for lead filtering based on criteria such as industry, location, or company size. This ensures your agent targets the right prospects. Training your sales representative based on industry verticals or buyer personas is essential for improving its effectiveness.
Additionally, consider incorporating intent data for targeted outreach. This can significantly enhance your efforts in reaching potential clients. Keep your code modular to facilitate easy updates and maintenance as your needs evolve.
Testing your code comprehensively at this stage is vital to ensure that all functionalities operate as intended. This establishes a solid groundwork for your future efforts. However, be cautious of over-customization when building prospecting agents with APIs, as it can hinder efficiency and complicate management, especially when using the Websets API, which is designed for flexibility and scalability.

Test and Optimize Your Prospecting Agent for Performance
Building your prospecting tool through building prospecting agents with APIs is just the beginning; extensive testing is essential to uncover potential issues. Implement a diverse range of test cases that simulate various scenarios. This ensures that the agent's responses are not only accurate but also timely. Key performance metrics to monitor include response time and lead identification accuracy. For instance, did you know that leveraging Websets' AI-powered sales intelligence can potentially double the selling time for sellers? This significantly reduces response times and allows sales teams to engage with prospects more efficiently.
Based on your findings, refine your algorithms, enhance API calls, and improve data processing methods to optimize performance. Regular updates are crucial for building prospecting agents with APIs to ensure they can adapt to changing data sources and user needs, keeping your representative effective and relevant over time. Strong testing methods, like A/B testing and user feedback loops, can further enhance the precision of opportunity identification and the overall efficacy of your sales tools.
Moreover, AI entities from Websets can independently pursue contacts, guaranteeing that no potential client is neglected. This not only enhances the precision of prospect identification but also ensures that your sales strategy is robust and comprehensive. Are you ready to take your prospecting efforts to the next level?

Integrate Your Prospecting Agent into Sales Workflows
To effectively integrate your prospecting representative into sales processes, begin by pinpointing key touchpoints where the representative can deliver significant value. These include:
- Opportunity generation
- Follow-up communications
- Data analysis
Collaborate closely with your sales team to ensure that the representative's contributions align seamlessly with their specific needs and existing processes.
Utilizing CRM systems is essential for automating the transfer of leads identified by the representative into the sales funnel. This not only streamlines workflow but also boosts efficiency. Furthermore, comprehensive training for your team on how to leverage the agent effectively is crucial. Ensure they understand its capabilities and can accurately interpret its outputs.
This structured approach not only enhances productivity but also cultivates a more cohesive sales strategy. By implementing these strategies, you position your team for success, fostering a sales environment that is both efficient and effective.

Conclusion
Building prospecting agents with APIs is a game-changer that can significantly enhance sales processes. By harnessing the power of APIs, organizations can automate and streamline their prospecting efforts, leading to more effective engagement and improved conversion rates. This integration simplifies data management and empowers sales teams to focus on high-value interactions.
This article outlines essential steps for mastering the construction of prospecting agents. It begins with understanding the basics of APIs and prospecting tools, then moves on to setting up the necessary development environment. Defining clear objectives, gathering the right tools, and rigorously testing the resulting agents are crucial for ensuring optimal performance. Moreover, integrating these agents into existing sales workflows fosters a cohesive strategy that maximizes efficiency and effectiveness.
The importance of building prospecting agents with APIs cannot be overstated. As businesses strive to enhance their sales capabilities, adopting these technologies offers a competitive edge. This approach not only leads to better lead generation and qualification but also fosters stronger relationships with potential clients. The call to action is clear: invest in developing and integrating prospecting agents into sales strategies to achieve new levels of success and efficiency in the sales process.
Frequently Asked Questions
What are prospecting tools and how do they enhance the selling process?
Prospecting tools are automated systems that identify and connect with potential opportunities, significantly enhancing the selling process by streamlining prospect capture and improving efficiency.
What role do APIs play in prospecting?
APIs, or Application Programming Interfaces, serve as crucial connectors that allow different software applications to communicate seamlessly, enabling the integration of diverse data sources into prospecting agents.
How can building prospecting agents with APIs improve sales outcomes?
Building prospecting agents with APIs eliminates manual data entry, reduces errors, and automates processes, which enhances engagement and increases the likelihood of conversion, leading to better sales outcomes.
What are the benefits of integrating APIs in prospect generation?
Integrating APIs in prospect generation allows sales teams to access real-time insights, automate prospect scoring, prioritize follow-up efforts, and ultimately nurture stronger relationships with potential clients.
What tools are essential for building prospecting agents with APIs?
Essential tools include a reliable code editor like Visual Studio Code, a suitable programming language such as Python or JavaScript, and access to relevant APIs like LinkedIn or Clearbit.
Why is setting up a local development environment important?
Setting up a local development environment is crucial for installing necessary libraries and frameworks, facilitating smooth development, and incorporating version control systems like Git for effective code management.
How does using APIs impact lead generation efficiency?
Using APIs automates prospect scoring and enhances prospect information instantly, empowering sales teams to prioritize high-quality leads and improve lead qualification, which drives better sales outcomes.