Introduction
Mastering the nuances of HTTP headers and manipulating them with cURL can revolutionize how sales leaders navigate the complexities of web communications. This guide explores the essential skills needed to leverage these tools effectively, demonstrating how customized HTTP requests can dramatically boost lead generation and improve client interactions. But as the intricacies of API communication unfold, consider this: what common pitfalls could derail these efforts? Understanding these challenges is crucial to ensuring seamless data retrieval.
Understand HTTP Headers and cURL Basics
HTTP fields are crucial components in the communication between a client, like a web browser, and a server during HTTP interactions. These key-value pairs convey vital information regarding requests and responses, including content type, authentication, and caching policies. Understanding these fields is essential for enhancing web interactions, especially in commercial settings where precise data retrieval can significantly elevate lead generation efforts through Websets' AI-powered tools.
The command-line tool serves as a powerful means to transfer data using URLs. Supporting various protocols, including HTTP and HTTPS, it stands out as a versatile asset for testing and engaging with web services. Familiarizing yourself with the tool's syntax and functionalities allows for efficient inquiry transmission and attribute modification. This capability is particularly important for business leaders seeking to gather insights or interact with APIs, ultimately enhancing recruitment and business intelligence through Websets' innovative solutions.

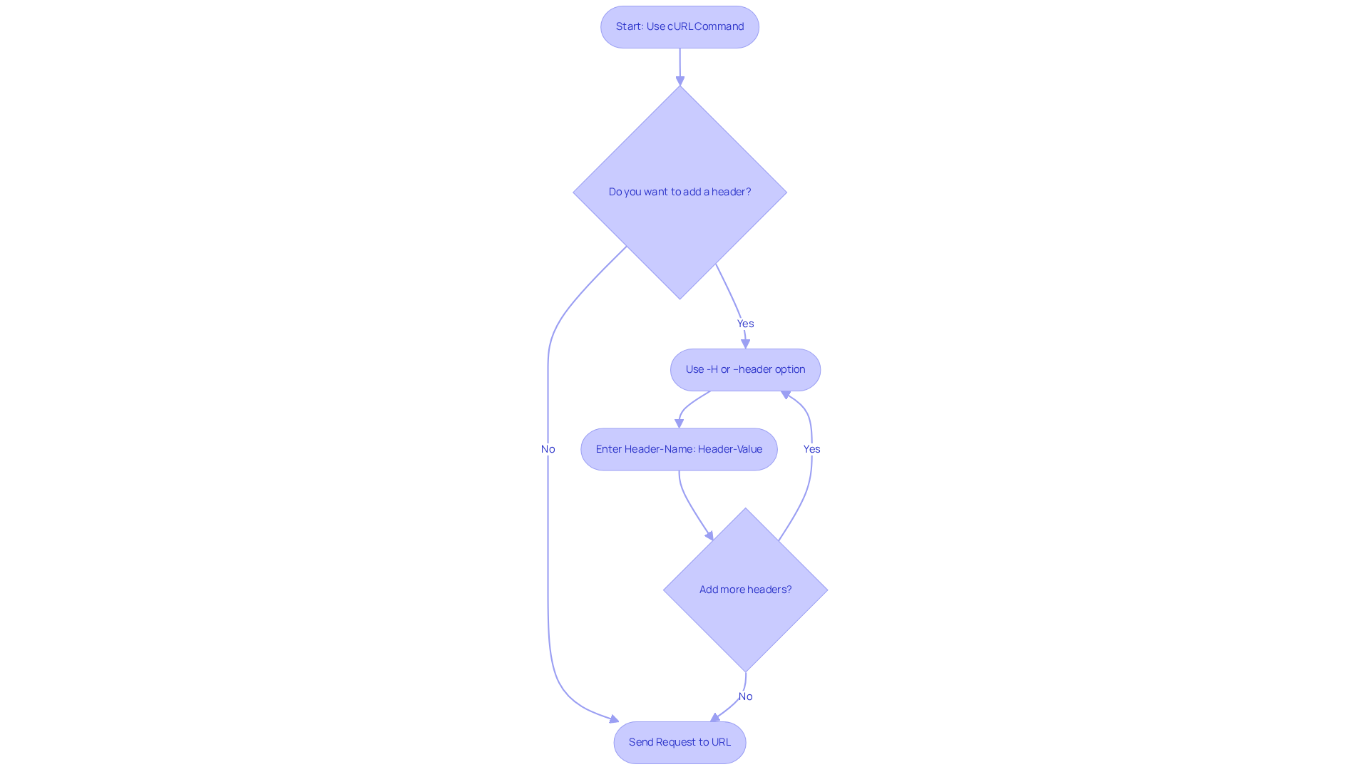
Use cURL Command Syntax to Send HTTP Headers
Using http headers with curl is a powerful way to customize your requests. By utilizing the -H or --header option with curl, you can specify http headers with curl that convey essential information to the server. The basic syntax is straightforward:
curl -H "Header-Name: Header-Value" http://example.com
For example, if you want to send a custom User-Agent header, you would use:
curl -H "User-Agent: MyCustomUserAgent" http://example.com
You can even include multiple headers by repeating the -H option:
curl -H "Header-One: Value1" -H "Header-Two: Value2" http://example.com
This command structure empowers you to tailor your requests to meet specific needs, particularly in sales scenarios where authentication or content type specification is crucial. As Moishi Kramer aptly states, "These labels function like small messages linked to your inquiry, informing the server what content you anticipate, your identity, and how you wish to be verified."
By leveraging cURL effectively, sales teams can enhance their lead generation efforts, ensuring that inquiries are customized to the unique requirements of prospective clients and partners. However, it's vital to be aware of common pitfalls when using cURL and HTTP specifications. Proper formatting and a thorough review of API documentation for supported fields are essential steps. This awareness not only helps prevent potential issues but also optimizes your interactions with web services.

Send Custom and Multiple HTTP Headers with cURL
To effectively communicate with APIs, it's essential to send personalized fields that the target server requires. For instance, if you need to include an authorization token, you can use the following command:
curl -H "Authorization: Bearer YOUR_TOKEN" http://api.example.com
When multiple headers are necessary, simply repeat the -H option for each one:
curl -H "Authorization: Bearer YOUR_TOKEN" -H "Content-Type: application/json" http://api.example.com
This capability is vital for successful API interactions. It ensures that your requests are both authenticated and correctly formatted. In transaction processes, managing headers properly can significantly boost data retrieval efficiency.
Consider this: authentication errors are common, especially after deployments. Research indicates that these errors can spike, with as many as 100 occurring out of 100,000 submissions, often due to expired tokens or misconfigured services. By mastering command-line tools for API interactions, business leaders can optimize operations and enhance overall performance.
Are you ready to take your API communications to the next level?

Troubleshoot Common cURL Header Issues
When it comes to HTTP communications, sales teams often encounter issues related to HTTP headers with curl that can hinder effective data retrieval. Understanding these challenges is crucial for optimizing your interactions with web services. Here are some common problems and their solutions:
-
Header Not Sent: If headers aren’t being transmitted, use the
-v(verbose) option to inspect the request details:curl -v -H "Header-Name: Header-Value" http://example.comThis command reveals the headers being sent, allowing you to identify any formatting errors or omissions.
-
Server Ignoring Headers: Ensure that the information you send is properly formatted and supported by the server. Always consult the API documentation to verify the necessary parameters for successful interactions. Monitoring p95 and p99 latency can help pinpoint performance issues stemming from incorrectly structured fields, as highlighted in industry best practices.
-
Authentication Errors: Authentication issues often arise from incorrect tokens or credentials. Confirm that these are accurately formatted in your command. For example, using the
-Hoption for authorization headers should follow this structure:curl -H "Authorization: Bearer YOUR_TOKEN" http://example.comExperts emphasize that validating response content is essential to catch silent failures that could impact user experience.
By grasping these common cURL header issues and applying effective troubleshooting techniques, sales teams can significantly enhance their interactions with web services. This not only leads to improved lead generation but also boosts sales outcomes. In fact, resolving header-related problems can dramatically increase the success rates of API interactions, ensuring that your data retrieval processes are both efficient and reliable. Case studies reveal that organizations implementing robust monitoring strategies experience marked improvements in API performance and user satisfaction.

Conclusion
Mastering HTTP headers and the cURL command-line tool is not just beneficial; it’s essential for sales leaders who want to optimize web interactions and enhance lead generation efforts. By effectively utilizing cURL to send customized HTTP headers, businesses can tailor their requests to meet specific needs. This ensures more efficient data retrieval and improved communication with APIs.
Throughout this guide, we’ve emphasized the critical role of HTTP headers in web transactions. Key concepts such as command syntax, sending custom and multiple headers, and troubleshooting common header issues have been explored in detail. These insights empower sales teams to navigate potential pitfalls and optimize their interactions with web services, ultimately driving better results.
As the digital landscape evolves, leveraging tools like cURL to master HTTP headers becomes increasingly vital. Sales leaders must implement the best practices outlined in this guide to ensure their API communications are effective and aligned with strategic goals. Embracing this knowledge can lead to significant improvements in operational efficiency and client engagement. Are you ready to pave the way for sustained success in a competitive marketplace?
Frequently Asked Questions
What are HTTP headers?
HTTP headers are key-value pairs that convey important information between a client, like a web browser, and a server during HTTP interactions. They include details about requests and responses, such as content type, authentication, and caching policies.
Why is understanding HTTP headers important?
Understanding HTTP headers is essential for improving web interactions, particularly in commercial settings, as it enables precise data retrieval that can enhance lead generation efforts.
What is cURL?
cURL is a command-line tool used for transferring data using URLs. It supports various protocols, including HTTP and HTTPS, making it a versatile asset for testing and interacting with web services.
How can cURL be beneficial for business leaders?
cURL allows business leaders to efficiently transmit inquiries and modify attributes, which helps them gather insights and interact with APIs, ultimately enhancing recruitment and business intelligence.
What can be achieved by using Websets' AI-powered tools in conjunction with HTTP headers and cURL?
By utilizing Websets' AI-powered tools alongside an understanding of HTTP headers and cURL, businesses can significantly improve their data retrieval processes and enhance lead generation efforts.