Overview
The article provides a compelling overview of how businesses can effectively source from overlooked geographies by utilizing APIs to enhance their procurement strategies. By leveraging geographic data through specific APIs, companies can not only manage costs and foster innovation but also build resilient supply chains. This strategic approach enables organizations to gain a competitive edge in emerging markets, positioning them favorably against their rivals.
In today’s rapidly evolving business landscape, the importance of tapping into these overlooked geographies cannot be overstated. Companies that embrace this strategy will be better equipped to navigate challenges and seize opportunities, ultimately leading to improved operational efficiency and market responsiveness.
As businesses seek to thrive, the integration of geographic data into their procurement strategies should be a priority. By doing so, they can enhance their ability to innovate and adapt, ensuring long-term success in a competitive environment.
Introduction
Sourcing from overlooked geographies is rapidly emerging as a game-changer in the competitive landscape of procurement. These often-neglected regions present unique opportunities that can significantly enhance a company's operational efficiency and innovation potential, such as lower labor costs and specialized talent. However, the challenge lies in effectively harnessing geographic data through APIs to navigate these markets.
How can businesses strategically integrate these tools to unlock the full potential of these hidden gems in sourcing? The answer lies in a thoughtful approach that not only recognizes the value of these regions but also addresses the complexities involved in tapping into them. By leveraging geographic data, companies can gain insights that drive better decision-making and foster competitive advantage.
Understand the Importance of Overlooked Geographies in Sourcing
Sourcing overlooked geographies with APIs, particularly in emerging markets, offers distinct advantages that can significantly elevate a company's competitive edge. These regions often feature lower labor costs, a wealth of specialized talent, and reduced competition, making them attractive for businesses looking to refine their procurement strategies. Notably, manufacturing and technology firms allocate 30% to 45% of their total procurement expenditure to resilient efficiency, underscoring the financial benefits of diversifying supply locations.
Furthermore, emerging markets can spur innovation by delivering unique products and services that are often absent in more saturated markets. This differentiation is vital for businesses striving to distinguish themselves in a competitive landscape. A thorough understanding of these regions allows firms to uncover valuable insights into local market dynamics, regulatory frameworks, and cultural nuances that can profoundly influence procurement decisions.
Effective procurement strategies in these areas demand a proactive approach, emphasizing the cultivation of long-term relationships with local vendors while adapting to the evolving geopolitical landscape. As Wolfgang Schnellbächer, Managing Director & Senior Partner, states, "By proactively adopting resilient, agile, and compliance-oriented procurement models, companies can establish future-ready supply networks that unlock long-term growth."
As organizations increasingly recognize the importance of resilience in their supply chains, sourcing overlooked geographies with APIs not only aids in cost management but also fosters innovation and sustainability, aligning with the growing emphasis on ESG considerations. By 2025, businesses that adeptly harness these opportunities will likely emerge as leaders in their respective industries.

Identify Key APIs for Geographic Data Access
To effectively engage in sourcing overlooked geographies with APIs, businesses must leverage those that provide robust access to geographic information, particularly with the enhancements offered by Websets. Consider these key APIs:
- Google Geocoding API: This powerful tool converts addresses into geographic coordinates, enabling precise location mapping essential for identifying potential suppliers and optimizing logistics.
- Geoapify API: Offering a suite of geospatial services, Geoapify includes geocoding, routing, and map visualization, making it a versatile choice for businesses aiming to enhance their geographic insights.
- OpenWeatherMap API: By providing critical weather data, this API can significantly influence procurement decisions, especially in sectors like agriculture and logistics, where environmental conditions are paramount.
- IP Geolocation API: This tool determines the geographic position of IP addresses, essential for understanding market demographics and customizing procurement approaches for specific areas.
Incorporating these APIs into your procurement strategy, alongside Websets' geolocation filters, fast search types, and the innovative Livecrawl option, enhances the process of sourcing overlooked geographies with APIs for a deeper understanding of potential suppliers' locations and market conditions. This ultimately drives more informed decision-making.

Implement a Step-by-Step Approach to API Integration
Incorporating APIs for geographic information access demands a methodical approach to ensure efficiency and coherence with your procurement plan. Here’s a step-by-step guide to streamline this process:
-
Define Your Objectives: Clearly outline the geographic information you require and how it will enhance your sourcing strategy. This foundational step ensures that your integration efforts align with business goals.
-
Select the Right API: Choose an API that fits your specific information needs. Thoroughly review its documentation to understand its capabilities and limitations.
-
Obtain API Keys: Register for the API to acquire authentication keys, essential for making requests and accessing information securely.
-
Set Up Your Development Environment: Prepare your tools and libraries for making API calls. Popular options include Postman for testing and programming languages like Python or JavaScript for integration.
-
Make Test Calls: Utilize the API documentation to conduct test calls. This helps you become acquainted with the information structure and response formats.
-
Integrate into Your System: Create the necessary code to include the API in your current systems, ensuring seamless information flow into your procurement procedures.
-
Monitor and Optimize: After integration, continuously monitor the API's performance. Enhance your utilization based on the information obtained and evolving procurement requirements.
By following these steps, businesses can effectively leverage APIs, focusing on sourcing overlooked geographies with APIs to enhance their sourcing capabilities and address common challenges in API integration.

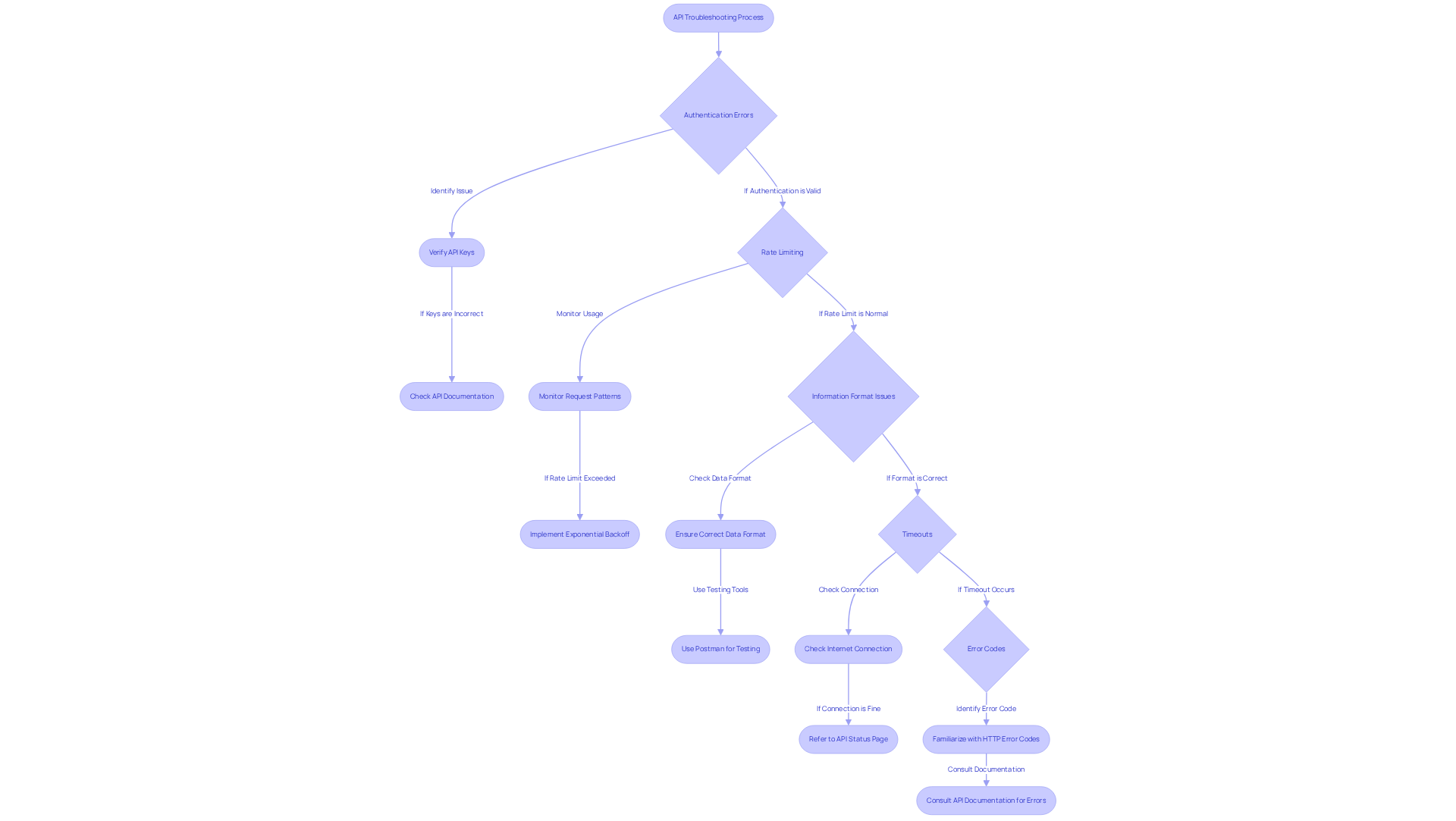
Troubleshoot Common Issues in API Usage
When utilizing APIs, several common issues may arise. Understanding how to effectively troubleshoot them is crucial for maintaining robust integrations:
-
Authentication Errors: Verify that your API keys are accurate and have not expired. Refer to the API documentation for specific authentication requirements, as improper token management can result in unauthorized access and breaches. Notably, 95% of API attacks originate from authenticated users, underscoring the critical nature of proper authentication management.
-
Rate Limiting: Many APIs impose restrictions on the number of requests within a specified timeframe. To manage this effectively, monitor your usage patterns and implement strategies such as exponential backoff or request batching to optimize your request flow. Additionally, establishing request limitations can protect against sustained attacks.
-
Information Format Issues: Ensure that the information transmitted to the API adheres to the expected format. Tools like Postman can be invaluable for testing requests before integration, helping to avoid common pitfalls related to data structure mismatches.
-
Timeouts: If you experience request timeouts, check your internet connection and refer to the API's status page for any ongoing outages. Implementing retry logic can also help mitigate the impact of transient network issues.
-
Error Codes: Familiarize yourself with common HTTP error codes, such as 400 (invalid request), 404 (not found), and 500 (server error). Understanding these codes allows for quicker diagnosis and resolution of issues. Always consult the API documentation for specific error handling guidance to ensure robust integration.
By proactively addressing these challenges, you can maintain a resilient API integration that effectively supports your strategy for sourcing overlooked geographies with APIs.

Conclusion
Sourcing from overlooked geographies represents a transformative strategy for businesses aiming to enhance their procurement processes. By tapping into these often-ignored regions, companies can unlock numerous advantages, including lower costs, specialized talent, and a unique opportunity for innovation. The effective use of APIs to access geographic data becomes crucial in navigating these markets, empowering organizations to make informed decisions that lead to a competitive edge.
Key insights into the significance of these geographies have been highlighted throughout the article, complemented by a detailed examination of essential APIs that facilitate geographic data access. A structured approach to API integration ensures that businesses can efficiently incorporate these tools into their sourcing strategies. Moreover, addressing common troubleshooting issues helps maintain robust systems. By grasping the nuances of overlooked geographies and leveraging the right technological resources, companies can significantly optimize their procurement strategies.
The potential for growth and innovation in sourcing from overlooked geographies is immense. Organizations are encouraged to embrace these opportunities by implementing effective API strategies that not only streamline their procurement processes but also foster resilience and adaptability in an ever-evolving market landscape. By prioritizing these efforts, businesses can position themselves as leaders in their industries, ready to capitalize on the unique advantages that these regions offer.
Frequently Asked Questions
What are the advantages of sourcing from overlooked geographies?
Sourcing from overlooked geographies, especially in emerging markets, offers lower labor costs, access to specialized talent, and reduced competition, which can enhance a company’s competitive edge.
How much do manufacturing and technology firms spend on resilient efficiency in procurement?
Manufacturing and technology firms allocate 30% to 45% of their total procurement expenditure to resilient efficiency.
What role do emerging markets play in innovation?
Emerging markets can drive innovation by providing unique products and services that are often not available in more saturated markets, helping businesses differentiate themselves.
Why is understanding local market dynamics important in procurement?
A thorough understanding of local market dynamics, regulatory frameworks, and cultural nuances is crucial as these factors can significantly influence procurement decisions.
What approach should companies take for effective procurement in overlooked geographies?
Companies should adopt a proactive approach that emphasizes building long-term relationships with local vendors and adapting to the changing geopolitical landscape.
What statement did Wolfgang Schnellbächer make regarding procurement models?
Wolfgang Schnellbächer stated that companies can establish future-ready supply networks that unlock long-term growth by proactively adopting resilient, agile, and compliance-oriented procurement models.
How does sourcing overlooked geographies align with sustainability efforts?
Sourcing from overlooked geographies aids in cost management while fostering innovation and sustainability, aligning with the increasing emphasis on Environmental, Social, and Governance (ESG) considerations.
What is the expected outcome for businesses that effectively harness opportunities in overlooked geographies by 2025?
Businesses that effectively harness these opportunities are likely to emerge as leaders in their respective industries by 2025.