Overview
This article delves into the effective utilization of verified startup signals datasets to significantly enhance lead generation success. By grasping and integrating essential data points—such as funding rounds and product launches—companies can pinpoint emerging trends. This strategic approach not only tailors outreach efforts but also elevates the quality of prospects, ultimately resulting in higher conversion rates.
Understanding these dynamics empowers businesses to navigate the complexities of the market with confidence. As they adapt their strategies to align with identified trends, they position themselves as leaders in their respective fields. The integration of such data-driven insights is not merely advantageous; it is essential for sustained growth and success in today's competitive landscape.
Introduction
Verified startup signals datasets have emerged as a crucial resource for businesses eager to identify and seize new opportunities in a rapidly evolving marketplace. Understanding the dynamics of these datasets—ranging from funding rounds to key personnel changes—empowers companies to enhance their lead generation strategies and make informed decisions. Yet, with an overwhelming amount of data available, how can organizations effectively navigate these resources to ensure they are targeting the right prospects and maximizing their outreach efforts?
Understand Verified Startup Signals Datasets
Verified startup signals datasets consist of curated information that reflects the activities and performance of startups. These verified startup signals datasets typically encompass details such as:
- Funding rounds
- Key personnel changes
- Product launches
- Market expansions
Understanding these signals enables companies to effectively recognize emerging trends and potential opportunities.
With Websets' AI-driven platform, enhance your prospect generation strategy by utilizing accurate search capabilities and enriched information. For instance, consider a startup that has recently secured funding—it may be in a growth phase, making it a prime candidate for partnerships or sales outreach.
By leveraging Websets' advanced filtering options, like skills and experience for candidate discovery, you can familiarize yourself with the types of signals available—such as:
- Funding announcements
- Employee movements
- Product developments
This knowledge empowers you to utilize this information for strategic decision-making in your lead generation efforts. Are you ready to transform your approach and seize new opportunities?

Access and Utilize Startup Signals Datasets
To access verified startup signals datasets, follow these essential steps:
-
Identify Data Providers: Start by researching and selecting reputable data providers that specialize in startup signals. Platforms such as Websets offer extensive data collections, including verified startup signals datasets tailored for lead generation, ensuring access to high-quality information that can significantly impact your business.
-
Create an Account: Next, sign up for an account on your chosen platform. Many providers offer free trials, allowing you to explore their data collections and features before committing financially. In fact, statistics show that platforms with free trials experience a notable increase in user engagement, with many users transitioning to paid plans after recognizing the value.
-
Utilize Search Filters: Leverage the platform's search engine to filter datasets based on specific criteria such as industry, funding stage, or geographic location. This focused approach is crucial for identifying the most relevant prospects. Sales leaders have found that utilizing verified startup signals datasets and advanced search filters can dramatically enhance prospect quality and conversion rates.
-
Download and Analyze Data: Once you've identified the datasets, download them for analysis. Employ tools like Excel or specialized analytical software to manage and visualize the data, simplifying the process of uncovering potential opportunities. Successful companies have reported improved prospect generation outcomes by effectively analyzing and acting on verified startup signals datasets.
-
Integrate with CRM: Finally, if applicable, integrate the data into your Customer Relationship Management (CRM) system. This integration streamlines your prospect management process, ensuring that your sales team can efficiently monitor and follow up on leads generated from the startup signals collections.

Integrate Datasets into Lead Generation Strategies
To effectively integrate verified startup signals datasets into your lead generation strategies, consider the following steps:
-
Define Your Target Audience: Clearly outline the traits of your ideal prospects based on your business objectives. This includes factors such as industry, company size, and funding stage, which are crucial for targeting effectively. Utilizing Websets' AI-driven sales intelligence search can assist you in discovering companies and individuals that meet hyper-specific criteria, enhancing your comprehension of potential prospects using verified startup signals datasets.
-
Segment your data by utilizing the verified startup signals datasets to categorize potential leads into segments that align with your defined target audience. This segmentation enables more personalized outreach by utilizing verified startup signals datasets, significantly improving engagement rates. Research indicates that targeted emails can generate up to 18 times more revenue than generic ones, underscoring the value of this approach. Additionally, companies that use technology platforms like Websets to boost customer experience see a 20-40% cost reduction, highlighting the financial benefits of effective audience targeting.
-
Develop tailored outreach campaigns by crafting outreach campaigns that resonate with each segment based on verified startup signals datasets. For instance, startups that have recently secured funding may be interested in partnership opportunities, while those launching new products might benefit from promotional offers. Tailoring your messaging to audience needs enhances relevance and response rates, reducing wasted budget on generic messaging. As Claire Wilson, VP of Marketing at Emplifi, states, "Understanding your audience drives ROI, helping reduce costs, increase personalization, and ultimately improve conversions and loyalty."
-
Monitor Engagement: Track the involvement of your outreach efforts using analytical resources. This will provide insights into which strategies are effective and where adjustments are necessary. Continuous monitoring allows for a data-driven approach to refining your tactics. Websets' tools can provide deep insights into companies and industries, aiding in the analysis of market trends and competitor landscapes.
-
Iterate and Optimize: Regularly refine your lead generation strategies based on insights gained from your campaigns. Use the data to inform future outreach efforts, ensuring responsiveness to market changes. As noted by marketing professionals, understanding your audience is key to driving ROI and improving conversion rates, making this iterative process essential for sustained success. Furthermore, it's important to note that 66% of B2B conversions come from free trials, emphasizing the potential for conversion through personalized engagement.

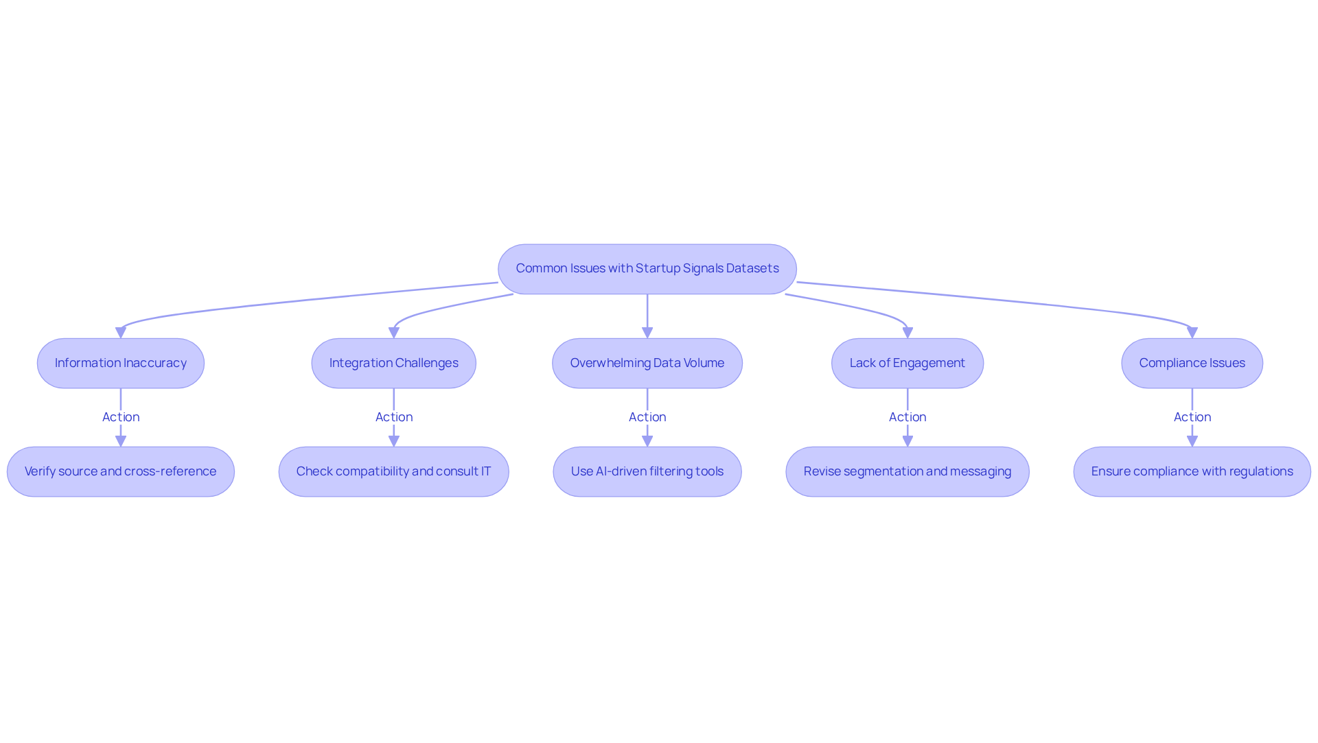
Troubleshoot Common Issues with Startup Signals Datasets
Several common issues may arise when working with verified startup signals datasets. Here’s how to troubleshoot them effectively using AI-driven tools and methodologies:
-
Information Inaccuracy: Inconsistencies in information can undermine your efforts. Start by verifying the source. Cross-reference with various information providers to ensure accuracy. If inaccuracies persist, reach out to the provider for clarification. Employing AI-driven information validation resources can automate this process and significantly improve precision.
-
Integration Challenges: Encountering difficulties in merging datasets into your CRM or analytical systems? Check for compatibility issues. Ensure that the information format aligns with your system requirements. AI integration resources can facilitate smoother data transfers and compatibility checks. Don’t hesitate to consult your IT team if necessary.
-
Overwhelming Data Volume: Large datasets can feel daunting. Utilize AI-driven filtering resources to focus on the most pertinent leads. These tools analyze patterns and prioritize quality over quantity, enhancing your outreach effectiveness.
-
Lack of Engagement: If your outreach campaigns are falling flat, it’s time to revisit your segmentation and messaging strategies. Ensure that your campaigns are tailored to the specific needs and interests of your target audience. AI-driven analytics can provide valuable insights into engagement metrics, helping you refine your approach.
-
Compliance Issues: Stay informed about privacy regulations that may impact your use of datasets. Ensure that your data handling practices comply with relevant laws to avoid legal complications. AI compliance applications can assist in monitoring and ensuring adherence to these regulations.
By proactively addressing these challenges and leveraging AI-driven tools, you can significantly enhance your lead generation success by optimizing your use of verified startup signals datasets.

Conclusion
Utilizing verified startup signals datasets can significantly transform lead generation strategies, providing businesses with critical insights into emerging trends and opportunities. By understanding and leveraging these datasets, organizations can effectively target their outreach efforts, ensuring that they engage with the right prospects at the right time.
This article outlines the essential steps to access and integrate these datasets into lead generation efforts. Key points include:
- Identifying reputable data providers
- Utilizing advanced search filters for targeted prospecting
- Tailoring outreach campaigns based on specific startup signals
Moreover, troubleshooting common issues such as information inaccuracies and integration challenges is vital for maximizing the effectiveness of these datasets.
In conclusion, embracing verified startup signals datasets is not merely a tactical advantage; it is essential for businesses aiming to thrive in a competitive landscape. By adopting a data-driven approach and continuously optimizing strategies based on insights gained, organizations can enhance their lead generation success and drive meaningful engagement with potential clients. The time to act is now—leverage these powerful tools to unlock new avenues for growth and partnership.
Frequently Asked Questions
What are verified startup signals datasets?
Verified startup signals datasets consist of curated information that reflects the activities and performance of startups, including details such as funding rounds, key personnel changes, product launches, and market expansions.
Why is it important to understand verified startup signals?
Understanding these signals enables companies to effectively recognize emerging trends and potential opportunities in the startup ecosystem.
How can Websets' AI-driven platform assist in utilizing verified startup signals?
Websets' AI-driven platform enhances prospect generation strategies by utilizing accurate search capabilities and enriched information, allowing companies to identify startups in growth phases and target them for partnerships or sales outreach.
What types of signals are included in verified startup signals datasets?
The types of signals available include funding announcements, employee movements, and product developments.
How can this information be used in lead generation efforts?
Familiarizing oneself with verified startup signals empowers companies to make strategic decisions in their lead generation efforts, helping them to identify potential opportunities and target the right startups effectively.