Introduction
The foundation of artificial intelligence is built on the quality of the data it consumes. Verified datasets are essential for achieving accuracy and reliability. As organizations strive to enhance their decision-making capabilities and boost sales performance, understanding the significance of these authenticated collections becomes paramount.
However, the risks associated with using unverified data - ranging from flawed predictions to biased outcomes - raise critical questions about the integrity of AI systems. What measures can organizations take to ensure their datasets are not only verified but also effectively utilized to drive success in an increasingly data-driven landscape? This is a pressing concern that demands attention.
Define Verified Datasets and Their Importance in AI
Verified collections of data are not just groups; they are the backbone of accuracy, completeness, and consistency. In the world of artificial intelligence, it is crucial to understand why verified datasets matter for AI. They form the foundation upon which algorithms learn and make predictions. High-quality, authenticated data enables AI systems to deliver reliable results, which highlights why verified datasets matter for AI in applications like sales forecasting and customer insights. Organizations leveraging verified datasets have reported remarkable improvements in predictive accuracy, which illustrates why verified datasets matter for AI in enhancing their decision-making capabilities.
The quality of information is paramount. Studies show that flawed or biased data can severely undermine AI model performance. A notable example is the ProPublica investigation, which revealed that a criminal justice algorithm misclassified black defendants as 'high risk' at twice the rate of white defendants due to biased training data. This underscores why verified datasets matter for AI in order to mitigate such risks.
Expert insights further bolster this viewpoint. Industry leaders like Dr. Sean Hill and Dr. Vincent Woon Kok Sin highlight why verified datasets matter for AI, noting that the integrity of information directly influences the efficiency of AI algorithms, making authentic collections indispensable in the AI landscape. Moreover, the FAIR² Open Specification plays a vital role in ensuring that data collections are responsibly curated and trusted for long-term use. As the demand for precise and actionable insights grows, it becomes clear why verified datasets matter for AI, shaping the future of AI applications across various sectors.

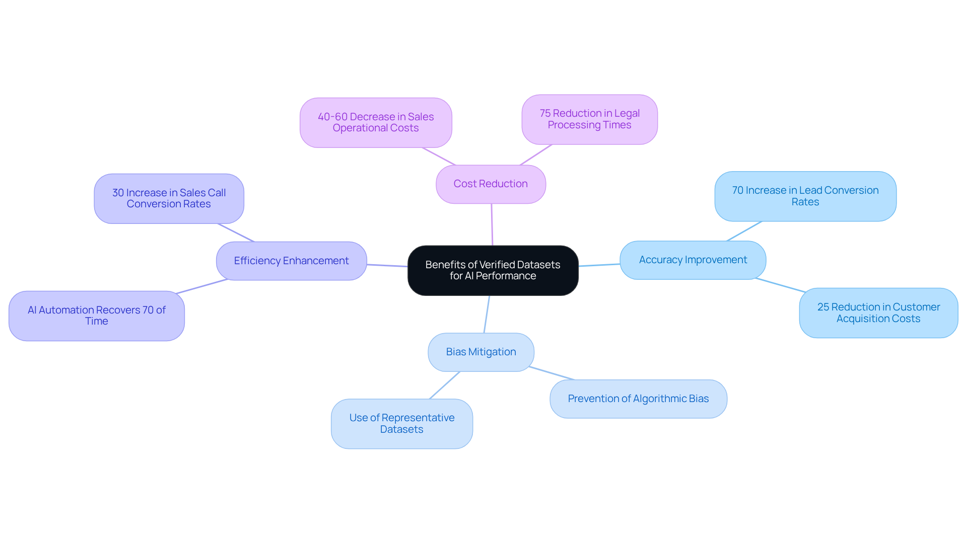
Explore the Benefits of Verified Datasets for AI Performance
Incorporating authenticated data into AI systems is essential for enhancing performance, which highlights why verified datasets matter for AI across various dimensions. This reliable data significantly boosts the accuracy of forecasts, illustrating why verified datasets matter for AI by ensuring that the information used in AI models reflects real-world scenarios. For instance, organizations leveraging trusted data through Websets' AI-driven sales intelligence search have reported a remarkable 70% increase in lead conversion rates and a substantial improvement in sales efficiency. As AI becomes adept at identifying and targeting potential leads, the benefits become clear.
Moreover, why verified datasets matter for AI is that authenticated data collections help mitigate the risk of algorithmic bias, which often arises from incomplete or distorted information. This is particularly critical in sales and recruitment, where biased data can lead to missed opportunities or unfair practices. Furthermore, the efficiency of information discovery is enhanced by validated data, which illustrates why verified datasets matter for AI, enabling companies to make informed decisions swiftly and effectively.
Insights from industry leaders reveal that businesses utilizing high-quality information experience a 25% reduction in customer acquisition costs and a notable increase in operational efficiency. Websets' comprehensive search capabilities, which allow filtering candidates and leads by specific criteria, significantly improve the quality of information used in decision-making.
It's crucial to understand that relying on poor-quality data can severely limit an organization's ability to forecast trends and make sound decisions. In summary, understanding why verified datasets matter for AI not only boosts accuracy but also streamlines sales processes, ultimately leading to superior performance and outcomes. Are you ready to elevate your organization's data strategy?

Analyze Risks of Using Unverified Datasets in AI Development
Using unverified data in AI development presents significant risks that can severely undermine the effectiveness of AI systems. The primary danger lies in the introduction of inaccuracies, which can lead to erroneous outputs and misguided business decisions. For example, if an AI model is trained on faulty information, it may produce misleading sales projections or misidentify potential leads, resulting in missed revenue opportunities.
Moreover, unverified data collections can perpetuate biases. Instances have shown that AI systems may favor specific demographics over others due to skewed training sets. This not only compromises the fairness of AI applications but can also inflict reputational damage on organizations. The reliance on unverified information can also escalate operational costs, as companies may need to allocate additional resources to correct errors and retrain models.
As highlighted in publications from MIT Technology Review and Nature, the hidden costs of unconfirmed information can be substantial. This highlights why verified datasets matter for AI development. Organizations must prioritize accuracy and fairness to safeguard their operations and reputation. Are you ready to take action and ensure your AI systems are built on a solid foundation?

Implement Best Practices for Sourcing and Maintaining Verified Datasets
Organizations must adopt effective practices for sourcing and maintaining verified information to understand why verified datasets matter for AI and ensure the integrity of datasets utilized in this field. Establishing clear criteria for information quality is essential, focusing on accuracy, completeness, and relevance. By prioritizing reputable providers and utilizing multiple sources for cross-verification, organizations can significantly enhance reliability.
Regular audits and updates are crucial, as information can rapidly become obsolete. Studies indicate that organizations implementing routine reviews see a 30% improvement in accuracy. The National Security Agency emphasizes that safeguarding information is vital for the successful development and deployment of AI systems. Implementing automated information verification tools can streamline this process, minimizing human error and ensuring consistent quality.
Additionally, companies should utilize checksums and cryptographic hashes to confirm integrity during storage and transport. These practices are essential for sustaining trust in AI results, highlighting why verified datasets matter for AI. Nurturing a culture of information literacy enables teams to grasp the importance of quality information, encouraging proactive management practices.
By adhering to these best practices, including leveraging trusted infrastructure that employs zero trust architecture, companies can enhance the reliability of their AI systems. This ultimately leads to improved sales performance and operational efficiency. However, it is essential to recognize the significant gap between the rapid adoption of AI agents and organizational preparedness for security threats, as highlighted in a report from Rubrik Zero Labs. By following these guidelines, organizations can better navigate the complexities of data integrity in AI and understand why verified datasets matter for AI.

Conclusion
The importance of verified datasets in artificial intelligence is paramount. These authenticated data collections form the foundation for developing accurate, reliable, and effective AI systems. By ensuring data quality and trustworthiness, organizations can fully leverage AI's potential, leading to better decision-making and improved sales performance.
Verified datasets significantly enhance predictive accuracy, reduce the risks of algorithmic bias, and streamline operational efficiency. The consequences of using flawed data can be alarming, as real-world examples have shown. In contrast, companies that prioritize data integrity enjoy clear advantages. The message is unmistakable: verified datasets are essential for any organization aiming to excel in a data-driven landscape.
Given these insights, businesses must adopt best practices for sourcing and maintaining verified datasets. This commitment not only protects against the pitfalls of unverified data but also positions organizations to reap the numerous benefits of accurate and reliable information. Embracing verified datasets is not merely a strategic choice; it is a crucial step toward ensuring the integrity and success of AI applications across industries.
Frequently Asked Questions
What are verified datasets?
Verified datasets are collections of data that are accurate, complete, and consistent, serving as a reliable foundation for artificial intelligence (AI) algorithms.
Why are verified datasets important for AI?
Verified datasets are crucial for AI because they enable algorithms to learn and make predictions reliably. High-quality, authenticated data leads to improved predictive accuracy and better decision-making capabilities in various applications.
How do verified datasets impact AI model performance?
The quality of information in verified datasets is paramount; flawed or biased data can severely undermine AI model performance, leading to inaccurate results and potential risks.
Can you provide an example of the consequences of using flawed data in AI?
A notable example is the ProPublica investigation, which found that a criminal justice algorithm misclassified black defendants as 'high risk' at twice the rate of white defendants due to biased training data, highlighting the importance of verified datasets.
What do experts say about the importance of verified datasets in AI?
Experts like Dr. Sean Hill and Dr. Vincent Woon Kok Sin emphasize that the integrity of information directly influences the efficiency of AI algorithms, making verified datasets essential in the AI landscape.
What role does the FAIR² Open Specification play in verified datasets?
The FAIR² Open Specification ensures that data collections are responsibly curated and trusted for long-term use, contributing to the reliability of verified datasets in AI applications.
How do verified datasets shape the future of AI applications?
As the demand for precise and actionable insights grows, verified datasets are becoming increasingly important in shaping the future of AI applications across various sectors.