Introduction
Understanding the complexities of go-to-market (GTM) workflows is essential for sales teams that want to engage effectively with potential clients. By utilizing enrichment APIs, companies can significantly improve the quality of their leads, making sales efforts more targeted and efficient. But here's the challenge: how can teams integrate these technologies into their existing workflows seamlessly to maximize their impact?
This article delves into best practices for optimizing GTM processes through the strategic use of enrichment APIs. By doing so, we pave the way for improved sales outcomes and higher conversion rates. Are you ready to elevate your sales strategy?
Understand GTM Workflows and Their Role in Sales
Go-to-market (GTM) procedures are structured processes that dictate how a company presents its products or services to the market. Understanding these processes is vital for sales teams, as they delineate the steps necessary to effectively engage prospective clients. Typically, GTM processes include phases such as market research, lead generation, customer engagement, and sales conversion. By clearly outlining these phases, marketing teams can identify critical touchpoints and refine their strategies accordingly.
A well-defined GTM process empowers sales teams to segment their audience based on specific criteria, ensuring that messaging is tailored to the unique needs of different customer segments. This targeted approach not only boosts engagement but also significantly enhances conversion rates. For example, teams leveraging automated systems can manage thousands of personalized outreach efforts, resulting in quicker response times and elevated engagement levels.
Furthermore, incorporating feedback loops within the GTM process enables teams to adjust their strategies based on real-time data and market trends. This iterative approach is crucial, leading to more effective sales outcomes. Statistics show that companies with mature workflows experience faster pipeline velocity and higher win rates, highlighting the necessity of optimizing GTM processes for sustained success.
Utilizing Websets' flexible, high-capacity rate limits can greatly enhance prospect generation efforts, particularly during peak enterprise demands. Coupled with exceptional support and customized Service Level Agreements, Websets provides the essential tools for sales teams to refine their data and improve recruitment tactics, ensuring focused outcomes in B2B opportunity generation.

Integrate Enrichment APIs to Enhance Lead Quality
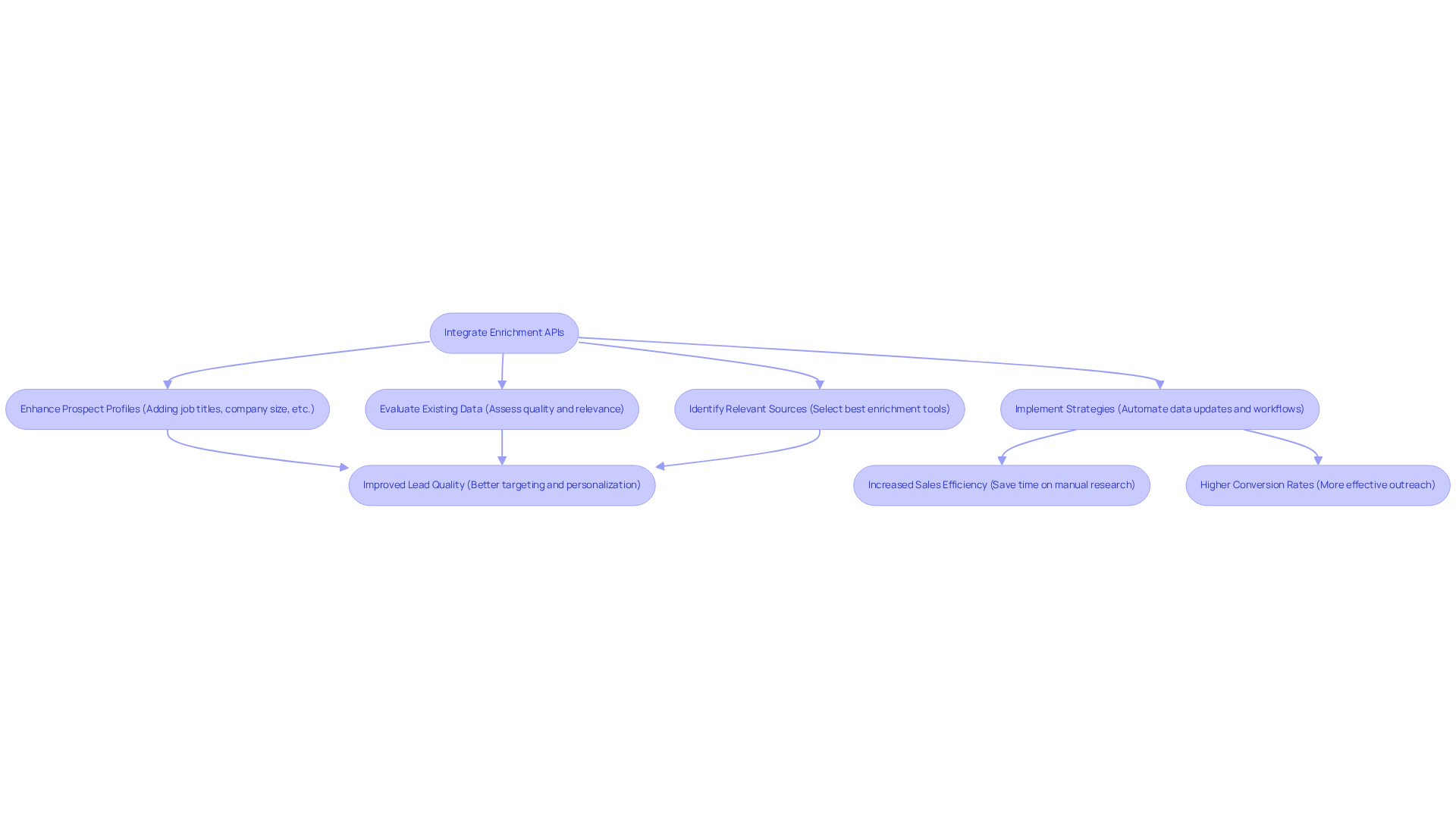
Enrichment APIs play a vital role in enhancing prospect quality by supplying additional data points that empower sales teams to gain deeper insights into potential clients. By integrating these APIs, such as Websets' Exa API, into their gtm workflows with enrichment APIs, marketing teams can automatically enhance prospect profiles with essential information like job titles, company size, industry, and social media profiles.
Consider this: utilizing a contact enrichment API can boost the precision of prospect data by up to 80%. This significant improvement drastically cuts down the time spent on manual research, allowing representatives to concentrate on high-value activities, like engaging with prospects, rather than gathering information. Furthermore, enriched data leads to better segmentation and targeting, resulting in more personalized outreach and higher conversion rates.
To effectively implement these APIs, thorough planning is essential. This means evaluating the quality of existing data and identifying the most relevant enrichment sources to integrate. Such steps ensure that the enriched profiles align with the sales team's objectives and enhance overall performance through gtm workflows with enrichment APIs. Additionally, the Exa API offers capabilities like rapid and accurate web searches, crawling subpages, and Exa LiveCrawl, which further streamline the lead enrichment process.

Implement Best Practices for Workflow Optimization in Sales Teams
To optimize revenue workflows effectively, teams must embrace best practices that streamline processes and boost productivity. Start by outlining the current revenue process to pinpoint bottlenecks and inefficiencies. Tools like flowcharts or process mapping software can visually depict each step in the transaction cycle, making it easier to identify areas for improvement.
Next, leverage automation wherever possible. Automating lead scoring and follow-up activities can free up valuable time for representatives, allowing them to focus on closing deals. Consistent training and development sessions are also vital; they keep teams informed about the latest tools and techniques, fostering a culture of continuous improvement.
Finally, establishing clear metrics for success is crucial. Sales teams should define key performance indicators (KPIs) that align with their objectives, such as conversion rates, average deal size, and sales cycle length. Regularly reviewing these metrics enables teams to make data-driven adjustments to their workflows, ensuring ongoing optimization and success. Are you ready to take your revenue processes to the next level?

Conclusion
A robust go-to-market (GTM) workflow is crucial for sales teams that want to engage effectively with potential clients. Understanding and optimizing these structured processes can significantly enhance outreach strategies, tailor messaging to specific audience segments, and ultimately boost conversion rates. The integration of enrichment APIs amplifies these efforts, providing valuable data that refines prospect profiles and streamlines lead generation.
Key insights from the article underscore the necessity of clearly defined GTM processes and the substantial impact of enrichment APIs on lead quality. Adopting best practices for workflow optimization is essential. By leveraging tools like Websets' Exa API and embracing automation, sales teams can overcome inefficiencies, focus on high-value activities, and ensure their strategies align with market demands. Regularly reviewing performance metrics will solidify these improvements, driving sustained success.
The journey toward enhanced sales efficiency and effectiveness starts with a commitment to refining GTM workflows and integrating powerful enrichment tools. By embracing these best practices, sales teams can improve their prospecting efforts and position themselves for long-term growth in a competitive landscape. Taking action now to implement these strategies will pave the way for a more productive and impactful sales process.
Frequently Asked Questions
What are go-to-market (GTM) workflows?
GTM workflows are structured processes that dictate how a company presents its products or services to the market, outlining the necessary steps for effectively engaging prospective clients.
Why are GTM processes important for sales teams?
GTM processes help sales teams understand the phases involved in engaging customers, which include market research, lead generation, customer engagement, and sales conversion, ultimately enhancing their strategies.
How do GTM processes improve audience segmentation?
A well-defined GTM process allows sales teams to segment their audience based on specific criteria, ensuring that messaging is tailored to the unique needs of different customer segments.
What benefits does a targeted approach in GTM workflows provide?
A targeted approach boosts engagement and significantly enhances conversion rates, as it allows for personalized outreach efforts.
How can automated systems impact sales outreach?
Automated systems can manage thousands of personalized outreach efforts, resulting in quicker response times and elevated engagement levels.
What role do feedback loops play in GTM processes?
Feedback loops enable teams to adjust their strategies based on real-time data and market trends, leading to more effective sales outcomes.
What are the advantages of having mature GTM workflows?
Companies with mature workflows experience faster pipeline velocity and higher win rates, emphasizing the importance of optimizing GTM processes for sustained success.
How can Websets enhance prospect generation efforts?
Websets offers flexible, high-capacity rate limits that enhance prospect generation, especially during peak enterprise demands, along with exceptional support and customized Service Level Agreements.
What tools does Websets provide for sales teams?
Websets provides essential tools that help sales teams refine their data and improve recruitment tactics, ensuring focused outcomes in B2B opportunity generation.