Introduction
The landscape of sales is evolving. Today, the demand for data-driven strategies is paramount, enhancing prospect engagement and conversion rates. At the forefront of this transformation are growth signal enrichment pipelines. These pipelines empower sales teams to integrate diverse data sources into actionable insights, significantly boosting performance.
However, as organizations strive to implement these pipelines effectively, they often encounter challenges in integration and optimization. What best practices can be adopted to ensure these pipelines not only function efficiently but also yield the desired results? This question is crucial for any sales team looking to thrive in a competitive environment.
Understand Growth Signal Enrichment Pipelines
A strategic approach to enhancing quality is represented by growth signal enrichment pipelines, which integrate diverse information sources into actionable insights. These pipelines leverage signals such as behavioral data, firmographics, and intent insights to pinpoint prospects with a higher likelihood of conversion. By effectively employing growth signal enrichment pipelines, sales teams can focus their efforts on prospects showing strong buying signals. For instance, monitoring engagement metrics from websites or social media can uncover which prospects are actively interested, facilitating timely and relevant outreach.
This strategic approach not only refines prospect qualification but also significantly boosts conversion rates by utilizing growth signal enrichment pipelines. Companies that utilize information enhancement report a remarkable 20-30% increase in their conversion results. Furthermore, Websets' AI-driven business intelligence search streamlines this process, enabling teams to identify organizations and individuals that meet highly specific criteria, enriching prospects with crucial details like emails and company information.
Consider this: approximately 60% of deals are lost due to indecision rather than competition. This statistic underscores the critical need for timely outreach. Organizations that implement growth signal enrichment pipelines experience transaction cycles that are 25% shorter, showcasing the efficiency gains associated with these pipelines. As sales head Wayne Davis asserts, "companies utilizing data enhancement observe 20-30% improved conversion rates," emphasizing the vital role of lead quality in maximizing revenue efforts and achieving sustainable growth.
Moreover, Websets also offers robust recruiting solutions, empowering teams to discover qualified candidates by filtering through skills, experience, and location. This further amplifies the overall effectiveness of their growth strategies.

Implement Effective Strategies for Pipeline Integration
To effectively integrate growth signal enrichment pipelines, a comprehensive strategy must be embraced by sales teams. Identifying key information sources is crucial - these include CRM systems, social media platforms, and third-party information providers, all of which deliver valuable insights. Implementing information normalization processes is essential to ensure that details from these diverse sources are consistent and actionable.
For instance, automating information flow through APIs can significantly minimize manual entry errors, enhancing both accuracy and reliability. Regular audits of the information integration process are equally important; they help pinpoint gaps and areas for improvement, ensuring that the pipeline remains robust and efficient. Companies that adopt these strategies frequently experience enhanced sales performance, with some reporting revenue increases of up to 25% after utilizing growth signal enrichment pipelines in their AI-driven CRM solutions.
Moreover, organizations that integrate social media insights into their CRM systems can enrich their prospect data, leading to higher conversion rates and improved customer engagement. Are you ready to elevate your sales strategy and harness the power of these insights?

Leverage AI Tools for Enhanced Data Enrichment
AI tools are revolutionizing information enrichment by automating the collection and analysis of prospect data. Take, for instance, Websets, an advanced AI-driven search engine designed for complex queries. It empowers sales teams to extract high-quality information from the internet, significantly boosting prospect generation and recruitment efforts.
With the Search Fast API, marketing teams gain access to real-time data, while the Research Agentic API tirelessly investigates until it delivers accurate answers for intricate inquiries. Machine learning algorithms analyze historical data to identify which prospects are most likely to convert based on their past behaviors. This predictive analytics capability enhances sales teams by evaluating prospects according to their engagement probability, allowing for prioritized outreach.
Organizations that implement predictive analytics see impressive results, with conversion rates increasing by up to 30%. Moreover, companies utilizing automated scoring enjoy a competitive edge over the 56% still relying on manual qualification processes. Websets enables real-time data enhancement, equipping sales representatives with the latest information about prospects, including recent company updates or job changes. This functionality fosters personalized outreach, significantly improving conversion chances.
Statistics reveal that the average organization employing AI scoring experiences a 30% increase in qualified prospects. Firms leveraging machine learning for scoring achieve conversion rates that are 75% higher than traditional methods. This underscores the efficiency of these advanced technologies in optimizing business processes. Are you ready to harness the power of AI tools to elevate your sales strategy?

Evaluate and Optimize Pipeline Performance
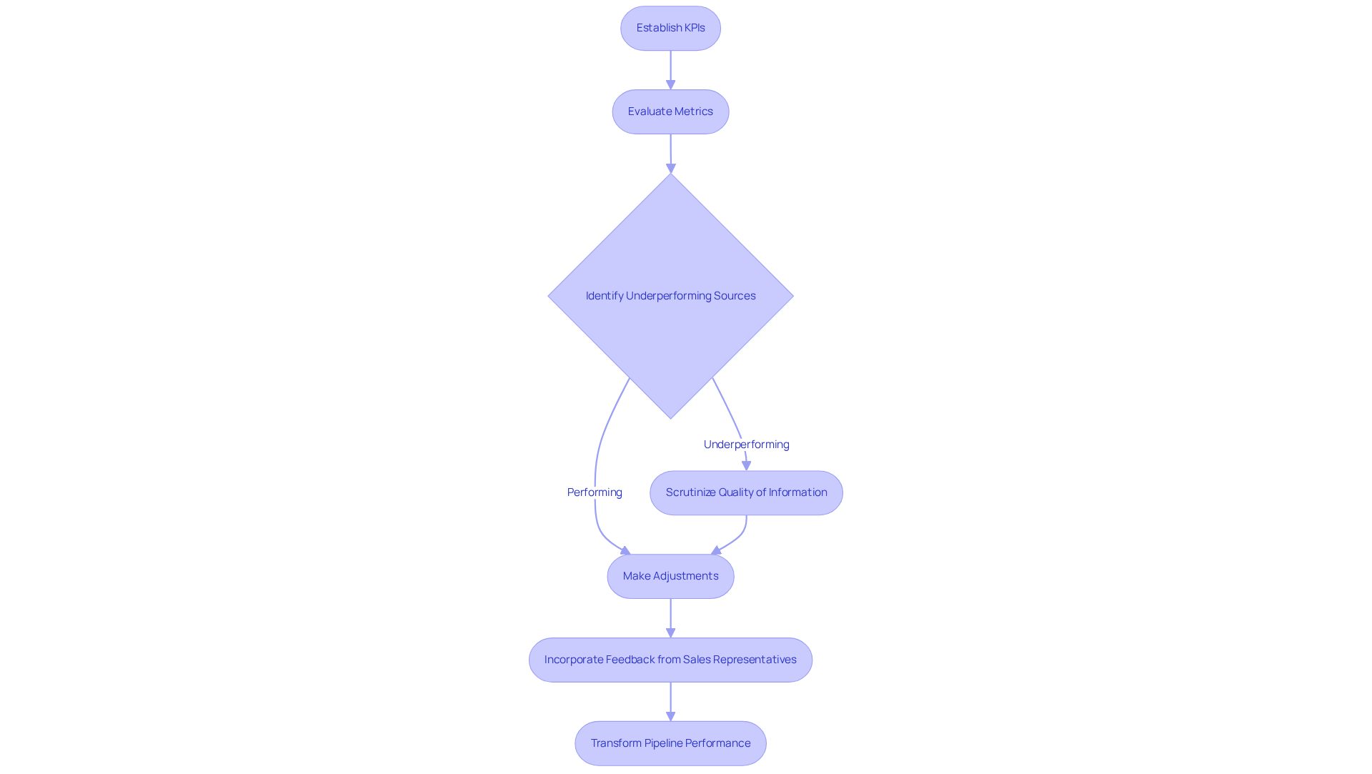
To effectively assess and enhance pipeline performance, commercial groups must establish key performance indicators (KPIs) that align with their business objectives. These critical metrics - conversion rates, average deal size, and sales cycle duration - offer valuable insights into the effectiveness of the growth signal enrichment pipelines. By leveraging Websets' AI-powered tools for B2B prospect generation and hiring, groups can significantly enhance their information capabilities, ensuring access to high-quality prospects.
Regular evaluations of these metrics reveal trends and enable informed, data-driven modifications to strategies in growth signal enrichment pipelines. For instance, if a particular source of prospects underperforms, groups can scrutinize the quality of the enhanced information from that source and make necessary adjustments. Furthermore, establishing feedback loops where sales representatives share insights on prospect quality can refine the growth signal enrichment pipelines, adapting them to the evolving needs of the sales team.
Companies that prioritize these practices - especially by utilizing Websets' comprehensive market research tools to identify notable companies and tech insights - often experience substantial improvements in lead conversion rates. Effective performance evaluation leads to streamlined sales processes and higher revenue growth. Are you ready to transform your pipeline performance and drive your sales success?

Conclusion
Implementing growth signal enrichment pipelines is a powerful strategy for boosting sales effectiveness. By integrating diverse data sources, sales teams can uncover actionable insights that significantly enhance their ability to identify and engage high-potential prospects. This approach streamlines outreach efforts and optimizes conversion rates, ultimately driving revenue growth.
Key insights discussed throughout the article emphasize the importance of:
- Automating data collection
- Leveraging AI tools for predictive analytics
- Establishing robust performance evaluation metrics
These elements work together to refine the sales process, enabling organizations to concentrate on prospects with the highest likelihood of conversion. The statistics shared reveal the tangible benefits of adopting these practices, including increased conversion rates of up to 30% and shorter transaction cycles.
In conclusion, embracing growth signal enrichment pipelines is crucial for any sales team looking to excel in a competitive landscape. Organizations should harness the power of AI-driven tools and data integration strategies to elevate their sales performance. By prioritizing these practices, sales teams can enhance their prospecting efforts and ensure sustainable growth and success in their endeavors.
Frequently Asked Questions
What are growth signal enrichment pipelines?
Growth signal enrichment pipelines are strategic approaches that integrate diverse information sources into actionable insights to enhance the quality of prospecting in sales.
How do growth signal enrichment pipelines work?
They leverage signals such as behavioral data, firmographics, and intent insights to identify prospects with a higher likelihood of conversion, allowing sales teams to focus on those showing strong buying signals.
What benefits do companies experience by using growth signal enrichment pipelines?
Companies utilizing these pipelines report a 20-30% increase in conversion rates and experience transaction cycles that are 25% shorter.
Why is timely outreach important in sales?
Approximately 60% of deals are lost due to indecision rather than competition, making timely outreach crucial for converting prospects.
How does Websets' AI-driven business intelligence search enhance the process?
Websets' AI-driven search streamlines the identification of organizations and individuals that meet specific criteria, enriching prospects with important details like emails and company information.
What additional solutions does Websets offer?
Websets provides robust recruiting solutions that help teams discover qualified candidates by filtering through skills, experience, and location, further enhancing their growth strategies.